| ??? 09/17/07 23:37 Read: times |
#144726 - re: MIDI power source, provides power. Responding to: ???'s previous message |
Chico Magalhães said:
Midi port provides power, look the pinout for midi din 5 pin (180 degrees):
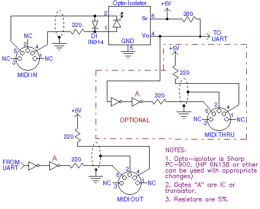
1 NC 2 Shield 3 NC 4 +5v 5 Midi signal And already done a test, but I was thinking my controller problem was power supply noise, so decided to use batteries (didnt solved). Dunno where you got that info, but it is NOT a proper MIDI connection!!!! Read the spec, specifically the hardware page. Here's a typical MIDI port schematic:
-a |



